体坛周报全媒体原创 8月26日,中国足协官方发布罚单,河南队外援多拉多因对裁判员实施暴力行为,被禁赛12个月,罚款20万。 中超第14轮,河南嵩山龙门2比2武汉长江的比赛中,多拉多撞击主裁判马宁,随后被红牌罚下。赛后,河南队官方发布公告称,将对多拉多进行处罚,包括但不限于:罚款、停训、停赛、停薪、解除合同。今日,中国足协也对多拉多开出罚单。 河...
体坛周报全媒体原创
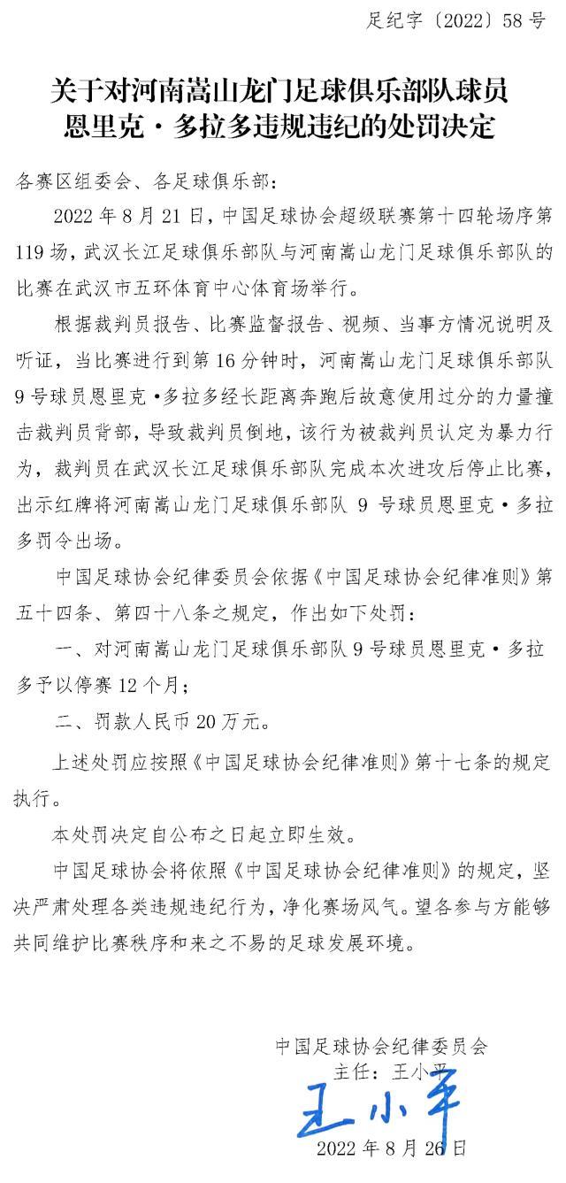
8月26日,中国足协官方发布罚单,河南队外援多拉多因对裁判员实施暴力行为,被禁赛12个月,罚款20万。

中超第14轮,河南嵩山龙门2比2武汉长江的比赛中,多拉多撞击主裁判马宁,随后被红牌罚下。赛后,河南队官方发布公告称,将对多拉多进行处罚,包括但不限于:罚款、停训、停赛、停薪、解除合同。今日,中国足协也对多拉多开出罚单。

河南嵩山龙门足球俱乐部队9号球员恩里克·多拉多经长距离奔跑后故意使用过分的力量撞击裁判员背部,导致裁判员倒地,该行为被裁判员认定为暴力行为,裁判员在武汉长江足球俱乐部队完成本次进攻后停止比赛,出示红牌将河南嵩山龙门足球俱乐部队9号球员恩里克·多拉多罚令出场。
中国足球协会纪律委员会依据《中国足球协会纪律准则》第五十四条、第四十八条之规定,作出如下处罚:
一、对河南嵩山龙门足球俱乐部队9号球员恩里克·多拉多予以停赛12个月;
二、罚款人民币20万元。
上述处罚应按照《中国足球协会纪律准则》第十七条的规定执行。
本处罚决定自公布之日起立即生效。
中国足球协会将依照《中国足球协会纪律准则》的规定,坚决严肃处理各类违规违纪行为,净化赛场风气。望各参与方能够共同维护比赛秩序和来之不易的足球发展环境。
中国足球协会纪律委员会
主任:王小平
2022年8月26日
相关文章









